
课 程 设 计
生活习惯与国民健康水平息息相关,幸福感保障的核心是塑造健康的生活方式。此次课程引导学生通过社会研究、设计创意、原型制作、用户测试的方式,针对日常生活中饮水、运动、睡眠、营养、社交、情绪、个人卫生的优化改善路径进行探索,设计劝导主动健康行为的“轻量化”智能产品。
课程设计围绕以下四部分内容展开:
{ 自传式民族志 / Auto-ethnography }
通过研习“设计研究 + 自传式民族志”的研究论文,理解具体研究方法及应用方式。根据小组选题设计并执行为期三天的自传式民族志,分析数据形成研究汇报与设计洞察。

{ 劝导技术工坊 / Perswedo pressurecooker }
以小组为单位,通过移情地图(empathy map)→ 脑写作(brainwriting)→劝导设计(Perswedo ideation)的方式,快速迭代制作具有行为劝导特性的智能产品设计概念。

{ 智能产品原型 / Prototyping }
在民族志调研和劝导设计的基础上,通过综合应用智能软硬件、编程语言和数字原型制作技术,以多轮迭代的方式对设计概念进行低保真度和高保真度原型制作及设计完善。

{ 用户体验测试 / UX walkthrough }
通过应用协同设计坊(co-design workshop)、对比实验(comparison evaluation)、实地研究(field study)等方法设计并执行用户体验测试,验证并提升设计成果的有效性。

成 果 展 示

郭芝帆 黄奥博 李昱颖 徐欣翊

Anti-sedentary Robot是一款利用还书行为提醒久坐人群起身运动的图书馆机器人。在前期设计民族志调研中,我们研究了非典型运动场所中的运动行为,所以我们期望Anti-sedentary Robot能将运动与还书的图书馆自然行为结合,以增强久坐人群在图书馆中的运动意愿,从而达到主动健康的目的。在还书过程中,机器人将引导用户进行一些经过筛选后的拉伸动作。设有压力传感器的图书馆座椅将为机器人提供用户的久坐数据。
1.1 自传式民族志设计
实验设计的出发点是探究在非典型运动场所中运动会存在一定的心理压力。基于此,我们设计了如下实验——分三天分别在三个代表性场景中(北湖步道、教室、图书馆)对照手机教程完成一套拉伸运动并用表格记录心理和生理状态,最后结合个人体验对不同动作进行评分。




1.2 智能产品概念产出
我们设计了Anti-Sedentary Robot还书机器人,通过机器人引导还书的方式来提高图书馆久坐人群的运动意愿。



1.3 用户体验测试
为了验证设计干预方式的有效性,我们进行了人工引导与还书机器人引导运动的对照实验(n=9),并借助多种量表评估用户的使用体验。







1.4 主要发现与反思
我们发现不同干预后,被试的心情都更加愉悦,人为干预相对机器人干预效果更明显。机器人干预能带给用户更享受的体验、更低的使用压力、更高的选择权。未来设计需进一步考虑用户在专心时的注意力水平,以及机器人与用户的交互方式、引导方式、功能拓展等方面。



崔文婷 李苑瑜 马玉蕊 张丽媛

Co-Drink是一款以引导用户养成健康饮水习惯为核心的轻量化智能饮水产品。针对的目标用户为较为亲密的情侣或密友,利用两人互相关心照顾的责任感,促使双方养成良好喝水习惯,同时增加两人之间的互动。并配套有手机app,可以进行相关设置及数据统计分析。
Co-Drink具备两种体验模式:“教练模式”面向两人中一人饮水习惯良好的用户作为教练,当水杯检测到“教练”方喝水时另一个杯子会有喝水灯光提醒,喝水完毕后教练杯会收到灯光反馈;“共同培养模式”适用于双方都不具备良好饮水习惯的用户,引入系统闹钟来随机提醒一个杯子形成相互督促机制。
2.1 自传式民族志设计
实验设计的出发点是为了探究主动饮水与被动进水对群体中个人的影响。基于此我们设计了接龙式周期循环喝水机制,以小组为单位进行自传式民族志研究,通过打卡表格与喝水日记的形式进行数据记录与分析。

实验发现,社交参与的提醒机制对培养饮水习惯作用明显,但强迫感过重的任务可能会引起负面影响,同时群体饮水能够带来一定的乐趣。



2.2 智能产品概念产出
我们设计了co-cup轻量化智能饮水装置,利用亲密关系之间的相互提醒与互动,来引导人们养成主动健康饮水的生活习惯。




2.3 用户体验测试
邀请三对情侣分别体验我们的产品,先对产品进行简略介绍,后每对实验对象分别对Co-Drink进行两个小时的使用,体验了两种不同的用户体验模式。全程视频记录,实验结束后进行访谈,最终综合实验过程观察记录与访谈记录进行数据分析。
2.4 主要发现与反思
实验发现Co-Drink在有用性、易用性和趣味性等方面基本达到预期,但在不同功能的灯效区分和APP内两个模式规则说明上还存在需要改进的地方。进一步迭代使用冷暖光区分提醒喝水和反馈,灯光强弱变化更加突出,APP增加对两种模式的区别说明和灯效展示。未来智能饮水产品的发展会拥有更广泛的适应性 、能更轻便的携带、更智能的数据处理,甚至与大数据、物联网技术结合,构建更大更友好的服务平台。从而带来更新奇有趣又自然的健康饮水体验,同时创造新的社交互动。

程尔诺 刘朝 张馨元 庄育忠

“月寄LUNOST”是一款异地亲子社交产品,旨在帮助子女更积极地与父母交流、帮助父母更好地了解子女的生活、帮助他们养成主动健康的亲子社交习惯。为了实现这一目的,我们设计了四种交互方式。“感受温度”——双手捧起产品,感受生活环境温度的差异;“分享情绪”——选择表情并记录语音,发送给对方;“足迹记录”——“感受温度”与“分享情绪”的使用记录会以足迹的形式、以一个月为周期保存在产品里;“社交提醒”——如果两者很久不交流了,产品的灯光会逐渐而明显的变暗以提醒双方。
3.1 自传式民族志设计
我们从异地亲子的线上聊天出发,规定了早中晚至少与父母分享三次生活,记录了感受与发现。四天后研究结束,对父母进行回访。研究为主动健康的亲自社交下了定义并归纳总结了亲子间的社交话题与社交动机。


3.2 智能产品概念产出
我们设计了亲子社交产品“月寄”,通过丰富的实体交互体验来帮助异地亲子培养主动健康的社交习惯。



3.3 用户体验测试
为了对产品的有效性及使用体验进行评估,我们进行了传统沟通方式与LUNOST沟通的对照试验,邀请十四位同学体验设计原型并完成功能测试问卷、UES、SUS量表,获取并处理实验数据。


3.4 主要发现与反思
我们发现发送情绪的功能值得保留,但现有交互形式,如情绪的表现形式需要调整。测试帮助我们明晰了父母端与子女端功能喜好的差异,在后面的设计中,我们需要更好地调整各个功能的优化程度。



刀小敏吉 李彦衡 孙小晴 周妍

VC-Helper是一款围绕宿舍维C摄入改善的服务系统。用户可以通过数字系统制定标准维C量摄入计划与蔬果采购方案,每日蔬果中的维C信息会以电子标签的形式被携带与配送,放置在宿舍内的硬件能够识别标签并记录信息,通过隐喻化的反馈形式和竞争机制促使舍友间的维C摄入,完成营养健康提升目标。
4.1 自传式民族志设计
实验设计出发点是为了记录日常生活中的维生素C摄入量,探讨饮食决策的影响因素。小组成员在三天中通过拍照的方法记录自己的饮食情况,参考营养元素含量表计算摄入维C值,制作拼贴画进行汇总展示。实验发现,小组成员对于食物中维C含量难以进行正确估计,且维C摄入极为不足、群体性在小组成员饮食决定中具有重要影响、通过新鲜蔬果摄入维生素C是目前的最佳方法。




4.2 智能产品概念产出
我们设计了基于共享桌板的服务系统。用户通过手机订购每日需要的维生素C,降低操作成本,利用食品包装记录信息,简单直接地记录饮食情况和营养摄入,通过隐喻化的形式和竞争机制增加维生素C的摄入。



4.3 用户体验测试
为了探究共享桌板的有效性,我们邀请到了同一宿舍有共同进食习惯的两位同学,进行了为期三天的用户测试。实验中被试会及时向实验员汇报饮食情况,实验员指导被试与产品原型进行互动。实验结束后对其中一位被试者进行了约40分钟的半开放式用户访谈。




4.4 主要发现与反思
我们发现硬件介入后,被测试者摄入维生素C含量有一定增加,并且在进食过程中有对维生素C含量的讨论与分析,在进食结束后有关于小怪兽状态的探讨。由于实验时间较短,难以排除由于硬件介入后的新鲜感导致维C摄入增加。在实验过程当中大部分是定性的表述与测量,缺少定量实验数据。

蒙雨霏 荀文淑 刘紫萱 张鹏崧

睡眠山脉(Sleep Hill)是一款通过“缓慢上升”的轻量化触觉反馈,智能唤醒用户的睡眠枕套。以体贴自然的方式,让人们告别起床的负面情绪。睡眠山脉装有智能感应硬件与充气装置,用户通过实体旋钮预约唤醒时间范围。系统会根据用户睡眠监测,在时间范围内选择合适时机,通过缓慢充气渐进式地将人们唤醒,从而避免不合理睡眠唤醒的不良影响。人们起床一段时间后睡眠山脉能够自动排出内部空气,回到原有状态。睡眠山脉搭载智能芯片和传感器,能够检测睡眠质量并给予睡眠建议。通过网络平台可定制适配于不同枕头的尺寸,让使用更加方便。
5.1 自传式民族志设计
实验设计的出发点是为了探索不同的元素(如睡眠时间、睡前活动、唤醒方式等)对睡眠的影响,从而找到提升睡眠质量或睡眠体验的方式。小组四人每天控制改变一个变量(睡眠时间、助眠方式、唤醒方式),填写睡眠数据表记录主观感受,并使用智能手环记录客观数据。




实验发现,入睡相较于起床主观上更易控制,睡过头更容易导致赖床。起床主要面临着唤醒痛苦带来的赖床的问题,影响健康状态的同时还会大大降低早上的工作和生活效率。关于唤醒方式的评估方面,我们发现触觉反馈具有最高的可行性和唤醒效率,但是其舒适性有待优化。给与舒适的触觉睡眠反馈方式将是我们设计概念的核心出发点。


5.2 智能产品概念产出
我们设计了睡眠山脉,通过气囊充放气的唤醒方式,提升了用户的睡眠体验,解决了起床不舒服的问题和随之而来的负面情绪。


5.3 用户体验测试
为了探究气囊唤醒方式的有效性,我们进行了如下实验——被测者使用产品一小段时间,而后在不告知被测者的情况下开启产品,测试产品的舒适度,并让被测者填写可用性量表。



5.4 主要发现与反思
实验发现,Sleep Hill具有较高的体验性和易用性得分。被测者普遍表示较舒适且温柔,简单易用,初期唤醒力较低,后期充气完成后枕头较硬更易于唤醒。不同被测者对同一充气速度感知不同,在产品上可以考虑由用户自行调节充气速度,以达到最舒适和最高效的唤醒效果。此外,应当更加考虑睡眠山脉如何更智能、更贴心的为用户服务。

潘彦名 于天舒 普通鉴 熊逍

EMusic是一款音乐播放器插件,可根据对用户实时情绪的自动识别,为其播放符合其心理生理状态的音乐。以简化用户在工作、通勤、娱乐、聚会等不同场景下选择适配音乐的流程,改善其心理生理状态。
6.1 自传式民族志设计
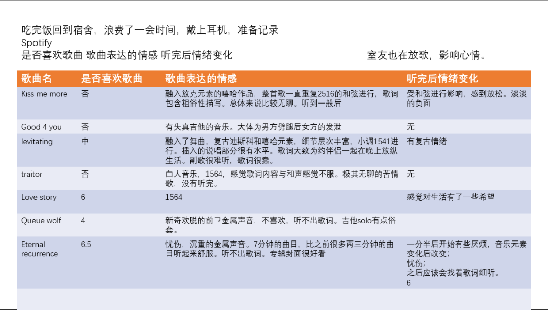
实验设计的出发点是探究歌曲对人情绪的影响。基于此,我们设计了如下实验——记录每首歌曲播放时间、播放方式、地点情景与听歌后的情绪变化,按照情绪积极程度,个人喜爱程度,情绪同化和情绪影响四个维度进行量化打分。



实验发现音乐对人的情绪有较为明显的影响:与个人情绪接近的歌曲容易让人快乐,相反则容易降低人的积极性;不同情绪的音乐适合不同的情景,相对沉闷的情绪适合进行逻辑分析,明快的情绪适合共感。
6.2 智能产品概念产出
我们设计一款音乐播放器插件,可根据用户的情绪为其播放符合其心理生理状态的音乐,以简化用户选择工作时听的音乐的流程,并改善其心理生理状态。

6.3 用户体验测试
给用户聆听用户喜爱的原始音乐库歌曲与经过本产品筛选后的歌曲,根据用户对音乐的感知程度、音乐的恰切程度、对工作效率与情绪的影响程度,衡量本产品的有效性。
6.4 主要发现与反思
用户在做需要逻辑分析的工作时,经过本产品筛选的音乐让用户对其感知降低,让用户情绪变化减缓,更符合用户工作状态;用户在做需要情绪感知的工作时,经过本产品筛选的音乐让用户对其感知提高,情绪与音乐产生更高的共鸣。

朱先浩 游芯竹 杨晨筱 翟韵玄

在新冠疫情的威胁下,科学洗手在对抗病毒、保持健康方面的重要性变得极为重要。然而,没有这一习惯的人或许并没有掌握科学洗手方法,养成健康有效洗手习惯。我们基于这一需求点设计了WEWASH,以智能交互水龙头将七步洗手法融入日常洗手流程中。希望用户能够以低认知负荷的方式跟随引导,完成一个科学完整的洗手流程。
7.1 自传式民族志设计
我们的自传式希望研究通常情况下用户自然的洗手行为,通过为期三天的自身实践与反思,发现许多用户的确缺少主动科学洗手的意识或意愿,且不希望像小孩一样被教导。


7.2 智能产品概念产出
我们设计了显示七步洗手法的智能交互水龙头,通过教学性质的引导来提升用户科学洗手的意愿。在水龙头顶部设计了一个斜面,嵌入了相应的灯光显示,用户在低头洗手时可以轻松自然地看到斜面的指示。

7.3 用户体验测试
我们在清洁场所搭建了模拟产品最终使用的环境,并随机邀请被测对象,最终共8人参与到我们的实验。每位被试分别体验了三种不同的洗手方式:视频引导洗手、设计原型引导洗手、无引导洗手。我们比较了洗手时间和清洁效果,并让被试对体验感和产品必要性进行了评价。
7.4 主要发现与反思
我们想要分别测试方案的引导方式和呈现形式的效果,实验结果大体可以证明设计的有效性。如要继续深入,本实验还需要更大数量的样本和更精确的原型制作。
总 结
最后
让我们一起感谢——
任熹培老师、巩超老师、姜可老师
孙祺章老师、钱晓松老师
以及所有对课程给予帮助的老师们!
